Guía para elegir un software de Gestión de Procesos de Negocio (BPM) – Parte I

Escrito por Connie Vargas

El rol de las plataformas BPM son casi indispensables para una gestión efectiva de los procesos de negocio. Gracias a ellas puedes diseñar, difundir, gestionar y analizar los procesos operativos. Dada su importancia, el mercado de las herramientas BPM ha crecido exponencialmente, de manera que existen más de 300 en el mercado. Si estás en busca de una herramienta para gestionar tus procesos de negocio (BPM) esta guía es para tí. Ten en cuenta estos ‘must have’, ya que identificar la plataforma adecuada podría tomarte mucho tiempo y convertirse en un procedimiento complejo.
Estos software son capaces de soportar actividades específicas en el ciclo de vida de la gestión de procesos de negocio. Algunas instituciones como Gartner y Forrester evalúan las funcionalidades para proporcionar una visión general de lo que necesitan tener estas plataformas.
Sin embargo, algunos de esos criterios que ellos destacan son bastante técnicos y sugieren que las decisiones que tomes sean objetivas, en la medida en la que se tengan en cuenta los requerimientos individuales de cada BPM según tu necesidad.
Lo que debe tener la herramienta
Lo que más se destaca para elegir una herramienta BPM, para algunos, se han agrupado en 4 grupos:
- Diseño (análisis de procesos, modelado y representación gráfica)
- Ejecución (implementación, divulgación y automatización de procesos)
- Análisis (recolección de datos, monitoreo, minería y visualización)
- Simulación (análisis hipotéticos, comparación de procesos, optimización y re-diseño)
Sin embargo, para otros, las características que debe tener en cuenta se agrupan en 3 capas: la de negocio, integración y ejecución.
¿Qué debes tener en cuenta?
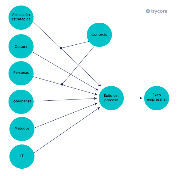
El marco de decisión de una plataforma BPM puede variar en niveles de habilidades y experiencia según los requerimientos de la organización. Por ello, hemos esclarecido algunos escenarios donde puedas identificar las preferencias particulares que las organizaciones y los holders, con una iniciativa BPM, pueden tener. Pero antes que nada, te compartimos 5 factores que nacen en las etapas de madurez en BPM
- Alineación estratégica
- Cultura y personas
- Gobernanza
- Métodos de IT
¿Vamos bien? Si quieres conocer cuales son los escenarios de madurez podrás hacerlo en la parte 2 de este artículo, haciendo clic aquí.






Leave A Comment
You must be logged in to post a comment.